Product Summary
Locosys GPS SC1513 module features high sensitivity, low power and ultra small form factor. This GPS module is powered by sirf star iii, it can provide you with superior sensitivity and performance even in urban can you and dense foliage environment. The miniature size makes the module easy and the best choice to integrate into portable device like mobile phone, PDAs, camera and vehicle locators.
Parametrics
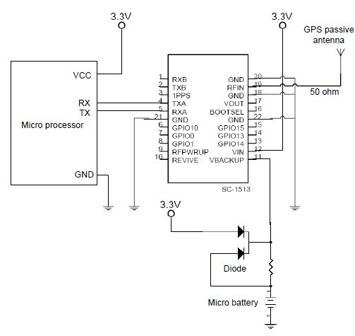
Characteristics: (1)chip: sirf star iii gsc3f/lp-7979; (2)frequency: l1 1575.42MHZ, c/a code; (3)channel: 20; (4)update rate: 1HZ; (5)Sensitivity, tracking: -159dBm; (6)Sensitivity, cold start: -144dBM; (7)Acquisition time, hot start(open sky): <2s; (8)Acquisition time, hot start(indoor): <15s; (9)Acquisition time, cold start(open sky): 38s(typical); (10)position accuracy, autonomous, <10m(2D RMS); (11)position accuracy, SBAS, <5m(2D RMS).
Features
Features: (1)SiRF Star iii low power solutions; (2)supports 20-channel GPS; (3)fast TTFF at low signal level; (4)capable of SBAS(WAAS, EGNOS, MSAS); (5)6 GPIO available; (6)built-in LNA and SAW fliter; (7)small form factor 15x13x2.2mm; (8)SMD typ with stamp holes, ROHS complaint.
Diagrams

![]() |
![]() SC1500 |
![]() APC |
![]() UPS - Uninterruptible Power Supplies APC Smart-UPS SC 2U Rackmount/Tower |
![]() Data Sheet |
![]() Negotiable |
|
||||||||
![]() |
![]() SC150U03 |
![]() TDK-Lambda |
![]() Linear and Switching Power Supplies 150W 3.3V 15A |
![]() Data Sheet |
![]() Negotiable |
|
||||||||
![]() |
![]() SC150U03051212 |
![]() TDK-Lambda |
![]() Linear and Switching Power Supplies 150W 3.3V 5V 15A |
![]() Data Sheet |
![]() Negotiable |
|
||||||||
![]() |
![]() SC150U03051212P |
![]() |
![]() PWR SUP QUAD OUTPUT 150W |
![]() Data Sheet |
![]()
|
|
||||||||
![]() |
![]() SC150U05 |
![]() TDK-Lambda |
![]() Linear and Switching Power Supplies 150W 5V 15A |
![]() Data Sheet |
![]() Negotiable |
|
||||||||
![]() |
![]() SC150U05031212 |
![]() TDK-Lambda |
![]() Linear and Switching Power Supplies 150W 5V 3.3V 15A |
![]() Data Sheet |
![]() Negotiable |
|
||||||||
(China (Mainland))










